热点资讯
米兰app 重编程特定神经元能归附小鼠挂牵功能
发布日期:2026-02-14 13:54 点击次数:190


瑞士洛桑联邦理工学院脑心智盘考所科学家在10日出书的《神经元》杂志上发表论文指出:通过重编程与挂牵沟通的特定神经元,可有用归附多种疾病模子小鼠的挂牵功能。

重编程挂牵沟通神经元,可有用归附小鼠模子的挂牵智商。图片开端:《神经元》杂志
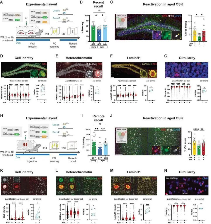
团队将主张投向一类迥殊的神经元——“挂牵印痕细胞”。这些神经元在学习时被激活,在回忆时被再度“点亮”,组成大脑中真正的“挂牵踪影”。但在老年动物或阿尔茨海默病模子动物中,这些印痕细胞常出现功能零散,导致挂牵索求失败。若能在阑珊发生后,再行激活这些挂牵印痕神经元,就可能找回丢失的挂牵。
{jz:field.toptypename/}团队罗致部分重编程时代,有顷开动三个要津基因Oct4、Sox2和Klf4(简称OSK)。此前盘考标明,这组因子可在一定过程上逆转细胞老化迹象。但最新盘考翻新之处在不泛化作用于全脑,而是精确锁定挂牵印痕神经元。
他们诳骗腺沟通病毒当作载体,通过精确脑部打针,米兰app官方网站将记号学习激活神经元的荧光系统和可控开启OSK抒发的时辰开关两个元件送入两大概津脑区——海马体齿状回与内侧前额叶皮层。前者主导近期挂牵的造成与索求,后者则厚爱远期挂牵和回忆。
遵循败露,在老年小鼠中,仅需有顷激活海马体内的印痕神经元OSK抒发,其挂牵发达便归附至年青小鼠水平;而靶上前额叶皮层时,几周前造成的远处挂牵也得以重现。不仅如斯,这些被重编程的神经元展现出“反老还童”的迹象,不仅保捏原有身份特征,分子层面也追溯年青景象,以致逆转了与虚弱沟通的核结构高出。
深切分析败露,OSK的激活不仅能校正与疾病沟通的基因抒发零散,还能缔造神经元放电花样的高出。

备案号: